Termék paraméterek:
Mikrokontroller: AtMega328
Usb chip: CH340G
Arhitektúra: AVR
Maximum tápfeszültség: 7-12V
Működési feszültség: 5V
Memória: 32 Kbyte (2 Kbyte bootloder)
Órajel: 16 Mhz
EEPROM: 1 kbyte
Analóg I/O: 8 db
Digitális I/O: 22 db (ebből 6 Pwm)
Nyák méret: 18x45mm
A csomag része a beforrasztatlan tüskesor.
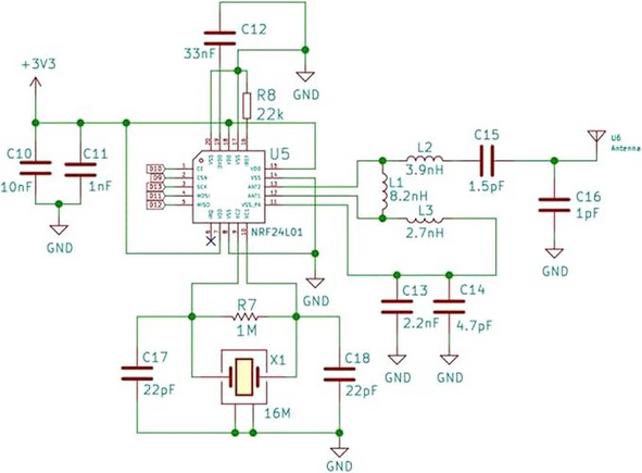
A Klasszikus Arduino nano mellé egy nyákra került egy Nordic NRF24L01 2.4 Ghz-es adó vevő modul.







